Science 2026 | 小分子调控的蛋白质寡聚体的从头设计
今天介绍的这项工作来自 Science。蛋白质在生命活动中往往需要通过可逆的寡聚化来发挥功能,而如何在时间和剂量层面精确控制这一过程,一直是合成生物学与化学生物学的重要目标。小分子诱导的蛋白组装为此提供了有效手段,但现有体系大多局限于二聚化形式,且依赖天然蛋白或已知复合物结构,系统种类有限、正交性不足,难以满足复杂生物过程和转化应用的需求。该研究提出了一种完全从头计算设计的策略,突破了传统化学诱导二聚化的限制,首次实现了小分子调控的蛋白同源三聚体、异源二聚体以及异源三聚体的系统性设计。研究以具有C3对称性的、已获FDA批准的小分子药物金刚烷胺为核心,通过“结合过程中对接”的方法,在蛋白对接的同时同步优化蛋白-蛋白与蛋白-配体相互作用,使配体结合口袋直接在蛋白界面处生成,从而将配体结合与蛋白组装紧密耦合。在此基础上,研究不仅在结构和生物物理层面验证了所设计体系的准确性和可控性,还将其应用于转录调控、蛋白凝聚以及蛋白定位等多种细胞功能调节场景,并进一步实现了通过口服给药在小鼠体内非侵入式调控基因表达。该工作展示了从头设计小分子响应型蛋白寡聚体在功能可编程性、体系扩展性以及生物医学转化潜力方面的显著优势,为构建新一代化学诱导型蛋白组装工具提供了重要范式。

获取详情及资源:
- 📄 论文: https://www.science.org/doi/10.1126/science.ady6017
- 💻 代码: https://github.com/LongxingLab/Ligand_Induced_Oligomer
0 摘要
小分子调控的蛋白质寡聚化通过在时间尺度上精确控制蛋白之间的空间接近性,为操纵生物过程提供了一种强有力的机制。然而,这类体系在自然界中十分罕见,同时也长期以来是从头蛋白设计中的一项重要挑战。该研究提出了一种计算设计方法,用于构建由具有匹配对称性的小分子配体调控组装的蛋白同源寡聚体。研究成功设计了由美国食品药品监督管理局批准的小分子药物金刚烷胺调控的蛋白同源三聚体,并进一步构建了对金刚烷胺具有响应性的异源二聚体和异源三聚体。生物物理学表征结果证实了这些体系在金刚烷胺存在下的依赖性组装行为,其晶体结构也与设计模型高度一致。该体系在调控蛋白定位、无膜凝聚体形成以及基因表达等方面展现出广泛的适用性。整体而言,这一方法为设计小分子响应型蛋白提供了新的思路,并拓展了用于操控复杂生物过程的化学遗传学工具体系。
1 引言
蛋白质的生理功能往往依赖于其可逆地组装成多聚复合物。利用小分子对这一过程进行调控,能够在剂量和时间尺度上精确地调节生物学活动。化学诱导二聚化系统通过小分子配体驱动蛋白发生二聚,已被广泛用于调控转录、翻译、信号传导、代谢以及细胞治疗等多种细胞过程。然而,尽管蛋白工程和小分子工程领域已经发展数十年,这类系统的种类仍然有限,并且在转化应用中面临诸多挑战,包括小分子毒性、副作用以及药代动力学性质不佳等问题。与此同时,现有的小分子调控蛋白寡聚化体系几乎全部局限于二聚化形式。相比之下,更高阶的蛋白寡聚化,例如三聚化,在多种细胞过程中发挥着关键作用,包括病毒糖蛋白成熟、免疫受体激活以及细胞信号调控等。尽管其生物学意义十分重要,目前仅有一个可诱导异源三聚化的报道案例,该体系是通过将雷帕霉素调控的FKBP-FRB二聚化系统中的一个蛋白组分进行拆分而获得的。因此,在细胞工程和治疗开发领域,对小分子诱导的高阶蛋白寡聚化系统的需求正不断增加。
近年来,从头设计小分子结合蛋白在方法学上取得了显著进展,包括基于物理的对接技术以及基于深度学习的生成式方法,最新研究已能够仅依靠计算实现亚埃级结构精度和亚纳摩尔级亲和力。然而,设计能够被小分子调控其组装与解离过程的动态蛋白寡聚体仍然具有较大挑战性。此前的计算设计工作主要通过在天然异源二聚体界面中引入配体结合位点、设计能够识别已有蛋白-配体复合物结合表面的蛋白结合体,或将已设计的小分子结合蛋白拆分为两个组分来实现调控。但这些策略受限于可用的天然蛋白界面或配体-蛋白复合物数量有限,且通常只针对单一蛋白-蛋白界面和单一小分子配体进行设计,从而使其应用范围仍然局限于二聚化。此前曾尝试将具有C3对称性的小分子金刚烷胺对接至预先生成的同源三聚体螺旋束蛋白,以设计可诱导的同源三聚化系统,但未能取得成功。这一失败主要源于金刚烷胺分子尺寸较小,以及在缺乏金刚烷胺时蛋白单体稳定性不足的问题。
2 设计流程
该研究旨在发展一种自下而上的计算方法,用于构建能够直接感知小分子的蛋白质复合物。研究重点聚焦于与小分子配体具有匹配对称性的对称蛋白复合物,主要基于以下考虑。首先,蛋白亚基之间的对称性约束能够显著降低构象搜索空间,有利于更高效地找到最优解。其次,当蛋白复合物的对称性与小分子相匹配时,蛋白-配体界面可以在多个单体之间重复利用,从而提高设计过程的经济性。再次,对称蛋白复合物具有较高的工程可塑性,可通过非对称序列设计或连接部分对称亚基的方式,较为直接地转化为非对称体系,从而在复用蛋白-配体界面的基础上构建小分子调控的异源二聚体系统。基于这些优势,研究选择了金刚烷胺作为设计对象。该分子是一种具有C3对称性的小分子药物,1976年首次获得FDA批准用于甲型流感的预防,随后也被用于帕金森病治疗。其对称结构、明确的药代动力学特性以及成熟的安全性记录,使其成为构建小分子调控同源三聚体体系的理想候选分子。
为实现上述目标,该研究开发了一种“结合过程中对接”的方法,在蛋白对接过程中同步优化蛋白-配体与蛋白-蛋白相互作用,以实现对配体的有效感知 (图1)。具体而言,首先将金刚烷胺的C3对称轴与蛋白复合物的对称轴对齐,并利用RifGen方法生成对称的旋转异构体相互作用场,用于评估蛋白与金刚烷胺之间的相互作用 (图1A)。随后构建了一组多样化的三螺旋束蛋白骨架,每个骨架由55至65个氨基酸组成,并通过严格的计算筛选以最大限度地提高其折叠潜力和主链精度 (图1B)。在此基础上,采用蒙特卡洛采样方法将这些单体蛋白骨架组装为同源三聚体复合物 (图1C)。在每一步蒙特卡洛移动中,首先扰动第一条蛋白链的主链构象,并在同源三聚体对称性约束下将变化传递至其余两条链。该过程由评分函数引导,同时优化蛋白-蛋白与蛋白-配体相互作用。蛋白-蛋白相互作用通过残基对变换哈希方法进行评估,该方法能够在显式序列设计之前估算残基-残基相互作用能量 (图1D)。蛋白-配体相互作用则通过基于主链坐标查阅对称RIF表进行快速评估。对于金刚烷胺而言,与其胺基形成氢键等关键相互作用被明确要求并在该阶段赋予更高权重。每一步蒙特卡洛移动均依据蒙特卡洛判据进行接受或拒绝,直至体系收敛。该快速采样策略确保了对庞大蛋白-配体构象空间的高效探索。
该方法的一个重要优势在于,配体结合口袋是在蛋白对接过程中动态生成的,从而可以在最终蛋白复合物中无缝引入多个结合位点。相对于第一个配体,额外的金刚烷胺分子可沿对称轴以不同取向、距离和旋转相位进行放置 (图1A)。在对接过程中,多个蛋白-配体相互作用能够被同时优化,从而实现对多配体结合蛋白复合物的设计。值得注意的是,由于整个采样过程仅依赖于蛋白主链坐标,引入额外配体几乎不会增加计算开销。这种高效性源于每增加一个配体仅需进行一次刚体变换,从而避免了代价高昂的构象采样。
对于在蛋白-蛋白和蛋白-金刚烷胺相互作用方面表现良好的对接构型,研究进一步采用Rosetta和ProteinMPNN (图1E)进行序列设计。为提高未结合状态下蛋白的溶解性,在序列优化过程中引入了对极性氨基酸的偏好。最终设计的筛选标准强调在无金刚烷胺时保持单体状态,并在配体存在时组装为同源三聚体,具体包括以下方面:在无配体条件下蛋白-蛋白相互作用需适中,以避免自发组装;金刚烷胺结合需足够强,以为三聚化提供驱动力;未结合状态下暴露的疏水表面积应尽可能小,以确保单体稳定性并防止非特异性聚集。候选设计首先经过计算筛选,随后再进行人工评估,最终进入实验表征阶段 (图1F)。

图1|金刚烷胺调控同源三聚体的设计流程。 (A) 通过生成对称的旋转异构体相互作用场来评估蛋白与金刚烷胺之间的相互作用。金刚烷胺沿对称轴进行对齐,并对每个RIF残基施加循环对称变换,以构建对称RIF。额外的金刚烷胺分子可沿对称轴以不同取向、距离
3 金刚烷胺调控同源三聚体的设计
研究首先将所提出的方法应用于能够结合单个金刚烷胺分子的环状同源三聚体设计,通过将三螺旋束蛋白骨架围绕一个金刚烷胺配体进行对接来实现。共筛选出24个候选设计用于实验表征,被称为单金刚烷胺诱导同源三聚体。上述设计中有16个能够以合理产量在可溶状态下表达。为评估其对金刚烷胺的响应性,研究采用体积排阻色谱分析在有或无10 mM金刚烷胺条件下纯化蛋白的寡聚状态。大多数设计在色谱中未表现出与金刚烷胺相关的洗脱峰变化。然而,其中一个设计mAIT03在加入金刚烷胺后表现出明显向左移动的洗脱曲线,提示形成了更大尺度的复合物 (图2A)。等温滴定量热实验验证了其与金刚烷胺之间的结合,并表明该结合过程为吸热反应。由于蛋白-蛋白与蛋白-配体相互作用之间存在复杂耦合,难以精确获得其结合亲和力。进一步的界面破坏突变完全消除了其与金刚烷胺的相互作用,说明蛋白组装对于金刚烷胺结合是必要的。圆二色谱分析还显示,mAIT03具有极高的热稳定性。
鉴于金刚烷胺分子尺寸较小,分子量仅为151.2 Da,单个配体可能不足以为高效的同源三聚化提供足够驱动力。基于这一考虑,研究进一步设计了能够同时结合两个金刚烷胺分子的同源三聚体,通过将三螺旋束蛋白骨架围绕以尾对尾方式随机放置的两个金刚烷胺配体进行对接。引入第二个金刚烷胺显著增强了蛋白-配体相互作用,而对蛋白-蛋白接触的影响较小。这类设计被称为双金刚烷胺诱导同源三聚体。研究共选择了48个具有不同配体相对位置的设计用于实验测试,其中27个能够在大肠杆菌中以可溶形式表达。体积排阻色谱分析确定dAIT17为一个具有代表性的候选体,其在加入10 mM金刚烷胺后表现出明显的洗脱峰左移。相比之下,其余大多数设计未表现出显著响应。对于那些在有无金刚烷胺条件下均呈现同源三聚体洗脱特征的设计,研究进一步通过等温滴定量热法评估其配体结合能力,结果证实其能够结合金刚烷胺,但结合过程均为放热反应。
对实验测试设计的基于物理的计算指标进行回顾性分析后发现,尚不存在能够可靠预测配体响应性的明确判据。值得注意的是,AlphaFold3能够准确预测对金刚烷胺有响应的mAIT03和dAIT17的蛋白-配体复合物结构。然而,该方法同样能够在无配体条件下准确预测这两种蛋白的同源三聚体结构。这表明,在配体存在条件下获得较低的均方根偏差可能可作为一种有用的筛选指标,但仅依赖AlphaFold3仍不足以可靠预测配体响应性。鉴于当前样本数量有限,未来仍需引入更大规模的响应性设计集合,以推动对小分子调控蛋白组装体系的计算评估。
研究解析了mAIT03与金刚烷胺复合物的晶体结构,分辨率为1.9 Å (图2A)。整体结构与设计模型高度一致,其Cα均方根偏差为1.09 Å。金刚烷胺及其周围残基在电子密度图中清晰可见 (图2B)。以完整蛋白主链作为比对参考,金刚烷胺邻近残基侧链重原子的均方根偏差为1.54 Å,金刚烷胺本身为0.75 Å。在设计模型中,金刚烷胺与来自相邻两个亚基的谷氨酸和苏氨酸残基形成氢键网络。然而在晶体结构中,该谷氨酸的羧基被一个水分子取代,并转而通过配位一个金属离子参与晶体堆积,该金属离子可能来源于结晶缓冲液。
同时,研究还解析了dAIT17与两个金刚烷胺配体形成复合物的晶体结构,分辨率为1.5 Å (图2C)。整体结构与设计模型的Cα均方根偏差为0.67 Å。两个结合的金刚烷胺分子及其邻近残基在电子密度中清晰可辨 (图2D,E),其周围残基的重原子均方根偏差为1.08 Å。两个金刚烷胺分子沿对称轴方向发生了轻微且方向一致的位移,相对于设计模型的均方根偏差为1.44 Å。第一个金刚烷胺与每个蛋白亚基中的天冬氨酸残基形成直接氢键,与设计模型高度一致 (图2D)。第二个金刚烷胺在设计模型中与谷氨酸形成氢键,而在晶体结构中则通过水分子介导与谷氨酸残基形成间接氢键 (图2E)。
此外,研究还解析了一种对金刚烷胺无诱导响应的双金刚烷胺设计的晶体结构,其体积排阻色谱结果显示该蛋白在有无金刚烷胺条件下均稳定形成同源三聚体。晶体结构中在一个结合位点观察到清晰的金刚烷胺电子密度,而第二个位点未能分辨出明确的配体密度。这一结果表明,两个设计的金刚烷胺结合位点中仅有一个被准确构建,且蛋白-蛋白相互作用本身已足够强,能够在无配体条件下稳定三聚体组装。这一现象凸显了小分子调控蛋白寡聚体设计中的关键挑战,即在准确建模蛋白-配体相互作用的同时,精细平衡配体结合与蛋白-蛋白相互作用强度。
研究随后采用体积排阻色谱结合多角度光散射的方法,系统分析了mAIT03和dAIT17对金刚烷胺的响应性。在该方法中,体积排阻色谱用于根据洗脱体积确定分子水动力半径,多角度光散射则用于定量分子量。通过在不同蛋白浓度和不同金刚烷胺浓度条件下进行测定,结果显示在无金刚烷胺时,mAIT03在高蛋白浓度下存在一定自聚集趋势,而dAIT17即使在高蛋白浓度下仍保持单体状态。随着蛋白或金刚烷胺浓度的升高,两者的洗脱曲线均逐渐向左移动,符合配体诱导寡聚化的特征 (图2F,G)。与mAIT03相比,dAIT17在相同条件下表现出显著更强的金刚烷胺响应性 (图2H,I),其洗脱曲线变化更加明显。这种逐渐变化的色谱特征表明体系处于快速结合与解离的动态平衡状态。
基于上述结果,研究提出通过增强蛋白-配体相互作用并同时削弱亚基间相互作用,有望在保持较低背景自聚集的前提下进一步提高对金刚烷胺的敏感性。对dAIT17晶体结构的分析显示,残基K26与相邻的天冬氨酸形成盐桥,同时其四乙基侧链还与金刚烷胺产生疏水相互作用 (图2E)。为破坏该盐桥并增强疏水性的配体结合,研究引入了K26I突变,得到变体dAIT17s(图2J)。体积排阻色谱结合多角度光散射分析证实,dAIT17s相比dAIT17 (图2K,O)表现出更强的金刚烷胺响应性。在最高测试的蛋白和金刚烷胺浓度下,其表观分子量接近理论同源三聚体分子量,表明该体系具有稳健的、配体依赖的寡聚化行为。等温滴定量热实验显示,dAIT17s与金刚烷胺的结合为吸热过程,且再次验证了亚基间相互作用对于配体结合的必要性。圆二色谱分析进一步表明,dAIT17s同样具有极高的热稳定性。

图2|金刚烷胺调控同源三聚体的表征。 (A)mAIT03的晶体结构与设计模型高度一致。(B)mAIT03中金刚烷胺及其邻近残基的复合省略电子密度图,等高线水平为
4 AIT介导的金刚烷胺诱导型转录调控
小分子诱导的转录调控系统在哺乳动物细胞中具有广泛应用,涵盖基础生物学研究以及人类基因治疗等多个领域。其中,单组分的化学调控体系尤具优势,因为其仅需表达一个调控元件,从而显著简化了其在复杂基因调控网络中的整合过程。热休克转录因子1在受到热应激时会由单体转变为同源三聚体,这种构象变化通过其DNA结合结构域之间的协同作用,显著增强了其与热休克元件的结合能力。基于这一特性,研究首先通过将HSF1的DNA结合结构域分别与三种不同价态的结构支架连接,系统考察了价态在热休克元件介导的转录激活中的作用。这三种支架分别为dAIT17的原始单体骨架、形成同源二聚体的bZIP结构域以及形成同源三聚体的foldon结构域,而转录激活结构域VP64则连接于另一端。利用特异性识别热休克元件的分泌型胚胎碱性磷酸酶作为报告基因,实验结果显示,仅foldon构型能够显著激活报告基因表达,从而证实了三聚化对于实现强效的热休克元件驱动型基因表达是必不可少的。
在此基础上,研究进一步构建了一种化学诱导的单组分转录调控系统,将多种从头设计的金刚烷胺诱导同源三聚体插入至HSF1的天然DNA结合结构域与人工转录激活结构域VP64之间 (图3A)。在人胚肾HEK293细胞中,以人胎盘分泌型胚胎碱性磷酸酶作为报告基因对该体系进行检测时,基于foldon的组成型三聚化构型以及mAIT03在所测试的金刚烷胺浓度范围内均未表现出转录激活效应 (图3B),这与其在体积排阻色谱结合多角度光散射分析中表现出的较弱金刚烷胺响应性相一致 (图2F,G)。相比之下,dAIT17和dAIT17s均表现出明显的剂量依赖型报告基因激活效应,并在100 μM金刚烷胺条件下达到相近的最大表达水平。该剂量在潜在细胞毒性、对组成型蛋白分泌的影响以及基因调控效力之间实现了较为合理的平衡 (图3B)。在上述实验体系中,dAIT17s (图2J)相比dAIT17表现出显著降低的背景表达水平,并在分泌型胚胎碱性磷酸酶表达的倍数变化上具有更稳定且更高的提升幅度,这一结果与在dAIT17s中引入K26I突变以增强配体响应性的设计思路高度一致。因此,HSF1 DNA结合结构域-dAIT17s-VP64与含热休克元件启动子的共表达,构成了一种结构紧凑的金刚烷胺诱导型基因开关,在24小时内表现出快速的激活动力学特征及极低的背景表达水平 (图3C)。进一步分析还表明,提高HSF1DBD-dAIT17s-VP64的表达量有助于进一步提升目标基因表达的倍数变化 (图3D)。总体而言,这些结果表明,从头设计的金刚烷胺诱导同源三聚体能够作为有效工具用于哺乳动物细胞中的基因表达调控,从而拓展了小分子调控型转录系统的应用范围。

图3|哺乳动物细胞中金刚烷胺诱导的同源三聚体功能验证。 (A)AIT介导的转录调控原理。在含有HSF1特异性热休克元件的最小启动子中,转录激活依赖于由HSF1来源的DNA结合结构域、转录激活结构域VP64以及AIT组成的合成转录因子发生同源三聚化。(B)金刚烷胺诱导同源三聚体介导的转录调控。HEK293细胞共转染HSF1诱导型SEAP表达载体以及编码不同合成HSF1变体的表达载体,这些变体均包含HSF1DNA结合结构域、VP64转录激活结构域以及不同AIT构件,在含不同浓度金刚烷胺的培养基中培养后定量检测培养上清中的SEAP水平,每组包含3个生物学重复。组成型三聚体转录激活因子HSF1DBD-Foldon-VP64作为对金刚烷胺不响应的对照。(C)AIT介导转录调控的动力学特征。HEK293细胞转染SEAP报告载体和编码金刚烷胺依赖型合成转录因子的表达载体,该转录因子由HSF1DNA结合结构域、dAIT17s和VP64组成。在含0或100 μM金刚烷胺的培养基中培养,并在24小时内不同时间点测量培养上清中的SEAP水平,每组包含4个重复。(D)AIT介导转录调控的优化。HEK293细胞转染固定量的SEAP报告载体以及不同剂量的合成转录因子表达载体,在含0或100 μM金刚烷胺的培养基中培养24小时后检测SEAP水平,每组包含3个生物学重复。(E和F)金刚烷胺依赖的生物分子凝聚体。通过将dAIT17s与EGFP标记的foldon融合,构建了遗传编码的金刚烷胺诱导型凝聚结构。仅将EGFP与foldon融合或仅将dAIT17s与EGFP融合的构建体作为阴性对照。HEK293细胞转染相应表达载体后暴露于不同浓度的金刚烷胺,在转染24小时后于20分钟内采集EGFP信号的时间序列图像,比例尺为10 μm,所示为三次独立实验的代表性结果。(G和H)金刚烷胺依赖性凝聚体形成的可逆性。表达金刚烷胺诱导型凝聚体的HEK293细胞交替经历加入100 μM金刚烷胺20分钟和洗脱至不含金刚烷胺培养基20分钟的循环处理,在每个循环过程中于20分钟内采集EGFP信号的时间序列图像,比例尺为10 μm。(B)、(C)和(D)中的数据以
5 金刚烷胺诱导的蛋白凝聚调控
研究进一步探讨了金刚烷胺响应型同源三聚体在调控蛋白凝聚过程中的应用潜力。蛋白凝聚在多种生物过程中发挥着关键作用,其本质主要由多价相互作用驱动,从而形成致密的非共价网络结构。能够选择性招募细胞内蛋白的小分子诱导型合成凝聚体,在化学生物学、材料科学以及合成生物学等领域具有重要应用前景。从分子层面来看,所设计的金刚烷胺调控同源三聚体具有明确的相互作用界面、较高的价态,且与天然蛋白组正交,因此非常适合用于理性构建可诱导的蛋白凝聚结构。为构建一种可诱导的凝聚体系,研究设计了复合蛋白,通过柔性的甘氨酸-丝氨酸连接肽,将可诱导三聚化的适配器dAIT17s依次连接至一个货物蛋白以及一个次级同源寡聚化分支适配器。其中,次级分支适配器被设计为永久性同源寡聚体,从而使交联作用及更高阶组装的形成完全依赖于金刚烷胺诱导的dAIT17s三聚化 (图3E)。
为便于可视化分析,研究选用了增强型绿色荧光蛋白作为货物蛋白。在次级分支适配器的选择上,分别测试了实验室内部设计的同源二聚体、同源三聚体foldon以及此前报道的一种从头设计的同源五聚体,以验证概念可行性。在连接策略方面,研究分别在AIT与EGFP之间以及EGFP与次级分支适配器之间引入了不同长度的连接肽,测试了由8个氨基酸组成的短连接肽和由24个氨基酸组成的长连接肽的多种组合。在哺乳动物细胞中瞬时表达这些构建体时,在无金刚烷胺条件下均观察到均匀分布的荧光信号,表明EGFP处于分散状态。而在加入100 μM金刚烷胺后,所有构建体中均出现明亮的点状结构,说明蛋白凝聚体的组装被成功诱导。值得注意的是,采用较短连接肽的构建体表现出更强的金刚烷胺响应性,其凝聚结构在10 μM金刚烷胺条件下即开始形成。这一现象可能源于较短连接肽更易形成孔隙性网络,从而增强局部蛋白聚集。在凝聚体形成的动力学方面,当foldon作为次级分支适配器时,体系表现出更快的响应速度,在100 μM金刚烷胺存在下,点状结构可在一分钟内形成 (图3F)。与预期一致的是,当任一同源寡聚化结构域被删除时,体系均无法形成点状结构,从而验证了两个分支适配器在凝聚过程中的必要性。通过荧光漂白后恢复分析,研究进一步表明这些凝聚体呈现出凝胶态特征,而非完全液滴状,从而界定了其物理状态。综合上述结果,由dAIT17s-EGFP-Foldon编码的遗传构建体被确定为性能最优的金刚烷胺诱导型蛋白凝聚体系,其具有快速且可逆的激活动力学特征 (图3G,H),充分体现了从头设计同源寡聚化技术在时空精确调控相分离过程中的应用价值。
6 金刚烷胺调控异源寡聚体的设计
环状同源寡聚体在蛋白质寡聚化工程中具有突出的设计潜力,既可作为构建复杂蛋白组装体的基础模块,也能够支持非对称结构的生成。基于这一特性,研究进一步尝试在既有同源三聚体体系的基础上,复用其蛋白-金刚烷胺相互作用界面,设计金刚烷胺诱导的异源二聚体体系。该过程以dAIT17为起点,通过RFdiffusion生成的环-螺旋-环结构将两个单体链连接起来,形成异源二聚体中的大亚基 (图4A)。随后,针对新引入螺旋附近的关键位点对氨基酸组成进行了优化。研究共筛选出32种大亚基变体用于实验测试,统称为双金刚烷胺诱导异源二聚体,其中以字母L标记大亚基。生物层干涉分析结果显示,dAID10L和dAID23L在金刚烷胺存在下均能与dAIT17发生显著结合,而在无金刚烷胺条件下几乎不发生相互作用。其中,dAID23L表现出明显更慢的解离速率,因此被选为后续优化的优选候选体。
需要注意的是,作为小亚基的dAIT17在金刚烷胺存在时仍具有自发组装为同源三聚体的倾向,这可能干扰异源二聚体的应用。为此,研究采用ProteinMPNN对异源二聚体界面进行了重新设计,并将异源二聚体与同源三聚体中对应位置进行绑定,在序列设计中引入偏置,一方面增强dAIT17与dAID23L之间的结合,另一方面抑制dAIT17的自聚集 (图4A)。这种明确的正负向联合设计策略使得从同源三聚体模板中构建真正意义上的异源二聚体成为可能。最终有6组设计对被用于实验表征,体积排阻色谱共迁移实验和等温滴定量热实验表明,dAID23.4在金刚烷胺存在下可高效形成异源二聚体,而在无配体条件下几乎不发生结合 (图4B,C)。值得注意的是,重新设计后的小亚基dAID23.4S即使在较高蛋白浓度和金刚烷胺浓度条件下仍保持单体状态。等温滴定量热实验进一步表明,在200 nM金刚烷胺存在时,dAID23.4L与dAID23.4S之间的解离常数为1.84 μM,且结合亲和力随金刚烷胺浓度发生明显变化 (图4C)。研究解析了dAID23.4与金刚烷胺形成复合物的晶体结构,名义分辨率为2.7 Å。尽管电子密度图质量不足以精确建模水分子,不对称单元中包含的4个异源二聚体均与设计模型高度一致,其平均Cα均方根偏差为0.64 Å (图4D)。每个异源二聚体中均可分辨出两个金刚烷胺分子的电子密度,其平均重原子均方根偏差为0.94 Å。
为进一步提升对金刚烷胺的响应性,研究对dAID23.4L进行了易错PCR突变,并结合酵母展示技术对突变文库进行筛选。筛选过程在有金刚烷胺时进行正向选择,在无金刚烷胺时进行反向选择。最终测序结果显示突变集中于E132K位点,该突变在大亚基与小亚基之间引入了有利的静电相互作用 (图4E)。同时,研究还引入了此前在同源三聚体体系中已被证明可增强响应性的K26I突变。经多轮优化后获得的变体被命名为AMA10,其名称反映了该体系由十个α螺旋组成的结构特征。AMA10在无金刚烷胺条件下未检测到任何结合行为,而在加入金刚烷胺后可形成稳定复合物,这一结果经生物层干涉和等温滴定量热实验共同验证 (图4F,G)。在200 nM金刚烷胺条件下,其结合亲和力达到23.4 nM,相较dAID23.4提升近90倍,且两个亚基均表现出极高的热稳定性。进一步的量热实验显示,AMA10S与金刚烷胺之间不存在直接相互作用,而AMA10L同样几乎不与金刚烷胺结合,表明该体系的诱导组装依赖于高度协同的蛋白-配体复合形成机制。
为进一步展示该小分子调控蛋白寡聚化体系的工程可塑性和模块化特征,研究还设计了一种金刚烷胺响应的异源三聚体。该结构以AMA10为基础,通过截短大亚基AMA10L的第四个环区 (图4H),将其拆分为两个新的亚基,分别命名为AMA10M和AMA10N,其名称对应各自所含的α螺旋数量。在单独存在或任意两两组合的情况下,这些亚基在金刚烷胺存在时均未观察到明显组装行为 (图4I)。然而,当三种组分同时存在时,体积排阻色谱结合多角度光散射分析显示其组装行为对金刚烷胺浓度具有明确依赖性,从而证实了异源三聚体的形成 (图4J)。这种高度可工程化的特性显著拓展了化学诱导型蛋白寡聚化体系的工具箱,为按需定制复杂蛋白结构提供了通用而灵活的平台。

图4|金刚烷胺调控异源二聚体的设计。 (A)金刚烷胺调控异源二聚体的设计流程。首先将同源三聚体结构中的两个蛋白亚基通过一个环-螺旋-环基序连接,构建异源二聚体复合物。为消除小亚基在金刚烷胺存在下的自聚集倾向,在序列设计中引入明确的位点负向设计策略,在优化异源二聚体界面的同时破坏同源三聚体界面。(B)通过体积排阻色谱验证dAID23.4在金刚烷胺存在下形成异源二聚体。分别对等摩尔量的dAID23.4L(1 mg)和dAID23.4S(0.5 mg)单独存在或混合后(总量1.5 mg)的样品,在有或无5 mM金刚烷胺条件下进行分析。UV Abs.表示紫外吸收信号。(C)在不同金刚烷胺浓度条件下,通过等温滴定量热法测定dAID23.4的结合亲和力。将注射器中的dAID23.4L(300 μM)滴定至量热池中的dAID23.4S(25 μM),缓冲液中含有对应浓度的金刚烷胺。ΔH表示焓变。(D)dAID23.4的晶体结构与设计模型高度一致。(E)在dAID23.4基础上引入的突变用于生成AMA10。其中E132K突变通过定向进化获得,而赖氨酸到异亮氨酸的突变此前已被证明能够增强dAIT17对金刚烷胺的响应性。(F)通过生物层干涉技术验证AMA10的金刚烷胺依赖性结合行为。将生物素化的AMA10S固定在链霉亲和素传感器上,并在含不同浓度金刚烷胺的缓冲液中监测其与配体池中500 nM AMA10L的结合过程。(G)通过等温滴定量热法验证AMA10的金刚烷胺依赖性结合。将AMA10L(300 μM)滴定至AMA10S(15 μM)中,缓冲液含有对应浓度的金刚烷胺。(H)通过拆分AMA10L构建金刚烷胺诱导的异源三聚体。(I)任意两两亚基组合在金刚烷胺存在下均无法发生组装。对等摩尔量的各亚基组合样品进行体积排阻色谱分析,样品总量约为0.1 mg,在有或无10 mM金刚烷胺条件下检测。(J)金刚烷胺诱导异源三聚体组装的体积排阻色谱分析结果。将三种亚基按等摩尔比例混合(总量0.15 mg),在有或无10 mM金刚烷胺条件下进行分析。
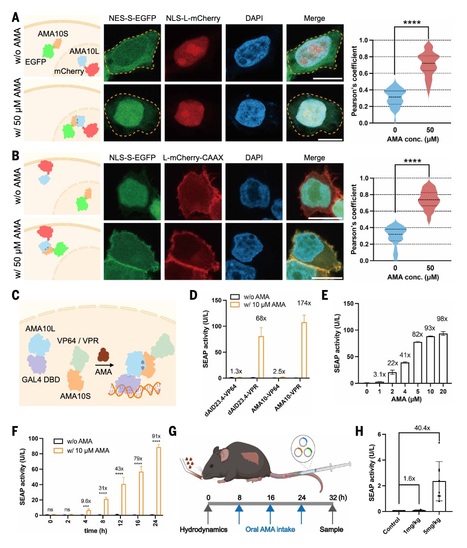
7 哺乳动物细胞及小鼠体内对金刚烷胺调控异源二聚体的验证
为验证从头设计的金刚烷胺诱导型异源二聚体体系在哺乳动物细胞中的实用性,研究首先将优化后的AMA10S与AMA10L组合应用于触发型蛋白定位调控。具体而言,研究将AMA10S与MVM来源的核输出信号连接,并将AMA10L与串联的核定位信号连接,分别以增强型绿色荧光蛋白和mCherry进行标记 (图5A)。在无金刚烷胺条件下,两种蛋白共表达时分别定位于细胞质和细胞核。当加入金刚烷胺后,AMA10S-EGFP发生核转位,并与AMA10L-mCherry在细胞核内实现共定位。采用类似策略,当AMA10L-mCherry连接至膜定位的CAAX基序,而AMA10S-EGFP连接至核定位信号时,两种蛋白在无配体条件下分别定位于质膜和细胞核,而在加入金刚烷胺后,核内的AMA10S-EGFP被重新招募至质膜,再次验证了该体系对蛋白空间定位的可控性 (图5B)。
研究还展示了该金刚烷胺诱导异源二聚体体系在哺乳动物细胞中用于调控基因转录的能力。为此,研究将多种金刚烷胺响应型异源二聚体引入基于Gal4来源DNA结合结构域和人工转录激活结构域的经典双组分转录因子设计框架中 (图5C)。利用分泌型胚胎碱性磷酸酶作为报告基因的实验结果表明,AMA10S-AMA10L组合能够在合成的Gal4特异性启动子下实现更大的目标基因表达倍数变化,且在实现稳定的金刚烷胺诱导型基因调控时更倾向于采用强效的激活结构域 (图5D)。该基因开关对金刚烷胺剂量具有良好的可调性 (图5E),在24小时内几乎不表现出基础表达,并在约4小时后对金刚烷胺产生显著响应 (图5F)。值得注意的是,与基于金刚烷胺诱导同源三聚化的HSF1体系相比,AMA10S-AMA10L依赖的基因开关在明显更低且无毒的金刚烷胺剂量范围内即可产生响应 (图3B),这一特性对于设计具有治疗潜力的基因开关尤为关键。
为进一步评估金刚烷胺依赖型寡聚化模块的生物医学应用潜力,研究采用水动力学尾静脉注射的方式在体内测试了该基因开关的有效性 (图5G)。在向小鼠口服给予不同剂量的金刚烷胺后,结果显示每日三次、每次5 mg/kg的给药方案即可诱导小鼠肝脏中外源基因的表达 (图5H)。尽管该基因开关仍处于初步验证阶段,上述结果表明,在以治疗性转基因调控为最终目标的应用场景中,具备临床可行性的小分子和蛋白元件确实可以通过完全从头的理性设计加以构建。

图5|金刚烷胺调控异源二聚体在细胞及体内的应用。 (A)金刚烷胺依赖的核转位可视化。HEK293细胞共转染组成型表达的细胞质定位EGFP标记AMA10S与细胞核定位mCherry标记AMA10L。在转染并于含0或50 μM金刚烷胺的培养基中培养24小时后,进行DAPI染色并采集共聚焦显微图像,比例尺为10 μm。对40个单细胞计算绿色与红色像素强度之间的皮尔逊相关系数。(B)金刚烷胺依赖的质膜转运可视化。HEK293细胞共转染核定位EGFP标记AMA10S与经异戊二烯化修饰、定位于膜的mCherry标记AMA10L。在转染并于含0或50 μM金刚烷胺的培养基中培养24小时后,进行DAPI染色并采集共聚焦图像,比例尺为10 μm。对40个单细胞计算绿色与红色像素强度之间的皮尔逊相关系数。(C和D)金刚烷胺诱导的转录因子重组介导的基因调控。(C)将多种金刚烷胺诱导型异源二聚体体系整合至由Gal4来源DNA结合结构域和人工转录激活结构域组成的合成双组分转录因子框架中,以实现对Gal4特异性启动子的金刚烷胺依赖性激活。实验中,HEK293细胞共转染Gal4依赖型SEAP表达载体以及不同的异源二聚体体系与转录激活结构域组合。(D)在转染并于含0或10 μM金刚烷胺的培养基中培养24小时后,定量检测培养上清中的SEAP水平。数据以*表示$P<0.05$,**表示$P<0.01$,***表示$P<0.001$,****表示$P<0.0001$,ns表示无显著差异。示意图(A)、(B)、(C)和(G)使用BioRender绘制。
8 讨论
以往用于设计小分子结合蛋白的方法,主要依赖于将小分子配体对接至已有蛋白骨架中的空腔结构。与之不同,该研究提出的计算设计策略在蛋白对接过程中,直接基于完全从头设计的蛋白-蛋白界面生成定制化的小分子结合口袋,从而实现蛋白组装与配体结合之间的直接耦合。同时,由于蛋白-蛋白与蛋白-配体相互作用在同一过程中被同步优化,该方法能够更加精确且灵活地调节二者的相对强度,相比此前报道的策略在构建配体响应型复合物方面具有更高的可控性和有效性。研究预期,这种“对接过程中结合”的设计原则未来可进一步推广至非对称蛋白界面以及非对称小分子体系。
尽管目前仅依赖计算指标仍然难以准确预测配体响应性,但将最新的深度学习蛋白-配体相互作用设计与预测模型引入该流程,例如LigandMPNN和AlphaFold3,有望显著提高设计成功率。此外,在蛋白-配体界面中显式引入水分子建模,也可能进一步增强配体响应性。即便如此,该方法本身已经提供了一种提升配体敏感性的替代思路,即通过在界面中整合多个配体,使得体积很小的小分子也能够有效诱导蛋白组装。进一步引入三个甚至更多配体,有望持续提升体系对金刚烷胺的敏感性,从而在医学应用背景下优化其治疗潜力。
自1993年提出以来,化学诱导二聚化体系已被广泛用于对多种重要生物过程进行精确的时间控制,并成功应用于细胞治疗领域。然而,此前尚未有关于小分子调控同源三聚化体系的报道。该研究构建的系统为研究和操纵依赖三聚化的生物过程提供了一种强有力的工具。值得强调的是,基于AIT的转录调控体系在作用机制上不同于现有的化学诱导转录系统,其仅需单一蛋白组分,并将配体诱导的同源三聚化过程直接耦合至转录激活。得益于同源寡聚体的高度工程化特性,该体系得以进一步拓展至配体响应型异源二聚体和异源三聚体,从而显著丰富了化学诱导型蛋白寡聚化的工具箱。
整体而言,该金刚烷胺调控的蛋白寡聚化体系是一种完全从头设计的蛋白系统,能够在不依赖既有蛋白-配体复合物信息的情况下,通过化学手段调控细胞活动。其蛋白组分尺寸紧凑,仅约65个氨基酸,并且所选用的金刚烷胺是一种已获FDA批准且药代动力学性质明确的小分子药物,使该体系在转化应用方面具有潜在优势,例如用于细胞治疗。尽管当前金刚烷胺诱导型基因开关的灵敏度已处于临床批准口服剂量范围内,但在以实现“正交”的远程转基因表达控制为工程目标的未来治疗应用中,理想体系仍应能够在低于现有药物靶点剂量的条件下产生响应。尽管如此,该研究所提出的方法为开发新一代化学诱导蛋白组装工具开辟了新的方向,并在生物技术及人类细胞治疗领域展现出广阔的应用前景。